车辆限行时间〃成都车辆限行时间

admin 3 2026-03-18 06:12:09

限行车辆几点可以通行?

限行汽车在每天20时至次日7时可以通行。以下为详细说明:限行时间规定:以北京市为例,依据相关规定 ,除特定范围内的机动车外,本市其他机动车在工作日高峰时段实施区域限行交通管理措施,限行时间为7时至20时 ,这意味着在这个时间段内,受限行的汽车不能在限行区域(五环路以内道路,不含五环路)内行驶 。

限行车辆在深圳的工作日非早晚高峰时段可以通行 ,但外地车辆限行时段为7时至9时、17时30分至19时30分禁止通行,其余时间可通行。

天津市对于小型车辆的限行时间规定为每天上午7点到晚上7点。这意味着在限行时段内,小型车辆不得上路行驶 。不过 ,当限行时间结束 ,即晚上7点之后,小型车辆就可以正常行驶,不受限行规定限制。需要注意的是 ,虽然晚上7点之后可以开车,但具体限行规则可能会根据实际情况有所调整。

成都26年限行区域和时间

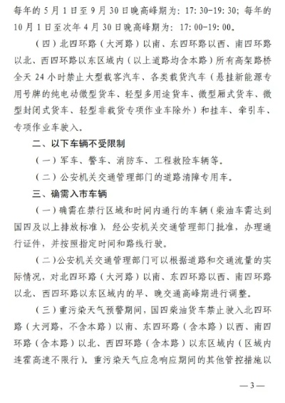
年成都限行区域为成都市绕城高速公路(G4202)(不含)以内所有道路,限行时间为工作日7:30至20:00 ,周末及法定节假日调休的周周日不限行 。限行车辆方面,涵盖所有“川A”“川G ”及外地籍小型 、微型载客汽车。

车辆限行时间〃成都车辆限行时间

常规限行时间成都市常规限行时间为工作日每天7:30至20:00(节假日除外),限行区域为成都市绕城高速公路(G4202)(不含)以内所有道路。此规定适用于日常交通管理 ,覆盖星期一到星期五的工作日时段,周末及法定节假日不执行限行措施 。

年成都车辆限行规定已实施,工作日7:30至20:00在绕城高速(G4202)以内区域限行 ,按机动车号牌最后一位阿拉伯数字对应日期分组禁行 。 限行核心规则限行时间为工作日7:30-20:00,区域为绕城高速(G4202)不含以内所有道路。

私家车限行规定限行区域:成都绕城高速公路(G4202)及以内区域,以及高新南区绕城外部分区域(由科华南路、世纪城东路、世纪城路 、世纪城南路、天华二路、天府大道中段 、天府五街、剑南大道、绕城高速组成合围区域 ,含上述道路)。

车辆限行时间〃成都车辆限行时间

天津外地车限行规定 、限行时间

〖壹〗、天津市外地车辆限行时间为工作日(法定节假日除外)每天7时至9时和16时至19时 ,禁止在外环线(不含)以内道路通行 。 具体说明如下:早晚高峰限行工作日每天7时至9时、16时至19时,外埠牌照机动车禁止在外环线(不含)以内道路行驶。此规定旨在缓解早晚高峰时段核心区域的交通压力,保障道路通行效率。

〖贰〗 、限行时间与区域 早晚高峰限行:工作日7:00-9:00、16:00-19:00 ,禁止外埠号牌机动车(北京小型、微型载客汽车除外)在外环线(不含)以内道路通行 。需注意,因法定节假日调休而上班的周周日除外。

〖叁〗 、早晚高峰限行限行时间:自2017年7月9日起,工作日(法定节假日除外)每天7时至9时和16时至19时。限行范围:外环线(不含)以内道路 。限行车辆:禁止外埠牌照机动车通行。

〖肆〗、时间:工作日每天7:00-9:00、16:00-19:00(因法定节假日调休上班的周周日除外)。范围:外环线(不含)以内道路 。尾号限行 时间:工作日每天7:00-19:00(因法定节假日调休上班的周周日除外)。规则:按车牌尾号对应工作日限行(具体尾号分配以天津市交管部门最新通告为准)。

〖伍〗 、限行时间规定:外地车牌照在工作日的7点之前和19点之后可以进入天津市区 。工作日每天7时至9时和16时至19时 ,禁止外埠牌照机动车在外环线(不含)以内道路通行 。

上一篇:现在去北京需要隔离吗,现在去北京要隔离吗2020年最新
下一篇:四川新冠疫情最新消息今天-四川新冠疫情最新数据
相关文章

 发表评论

暂时没有评论,来抢沙发吧~